
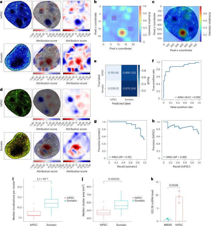
Cellular phenotypic heterogeneity is an important hallmark of many biological processes and understanding its origins remains a substantial challenge. This heterogeneity often reflects variations in the chromatin structure, influenced by factors such as viral infections and cancer, which dramatically reshape the cellular landscape. To address the challenge of identifying distinct cell states, we developed artificial intelligence of the nucleus (AINU), a deep learning method that can identify specific nuclear signatures at the nanoscale resolution. AINU can distinguish different cell states based on the spatial arrangement of core histone H3, RNA polymerase II or DNA from super-resolution microscopy images. With only a small number of images as the training data, AINU correctly identifies human somatic cells, human-induced pluripotent stem cells, very early stage infected cells transduced with DNA herpes simplex virus type 1 and even cancer cells after appropriate retraining. Finally, using AI interpretability methods, we find that the RNA polymerase II localizations in the nucleoli aid in distinguishing human-induced pluripotent stem cells from their somatic cells. Overall, AINU coupled with super-resolution microscopy of nuclear structures provides a robust tool for the precise detection of cellular heterogeneity, with considerable potential for advancing diagnostics and therapies in regenerative medicine, virology and cancer biology.